• お問い合わせ
  • サイトマップ
  • English
  • 企業情報
  • 事業紹介
  • GREEN KPP
  • サステナビリティ
  • IR情報
  • 採用情報
ナビゲーション
  • 国際紙パルプ商事株式会社
  • 国際紙パルプ商事株式会社
    • トップ
    • ニュース&トピックス
    • ecomo(エコモ)
    • 事業紹介
    • -> 企業情報
    • サステナビリティ
    • IR情報
    • GREEN KPP
    • 採用情報
    • お問い合わせ
    • 個人情報保護方針
    • サイトマップ
  • Kokusai Pulp & Paper Co., Ltd.
  1. 国際紙パルプ商事株式会社
  2. 国際紙パルプ商事株式会社
  3. 企業情報
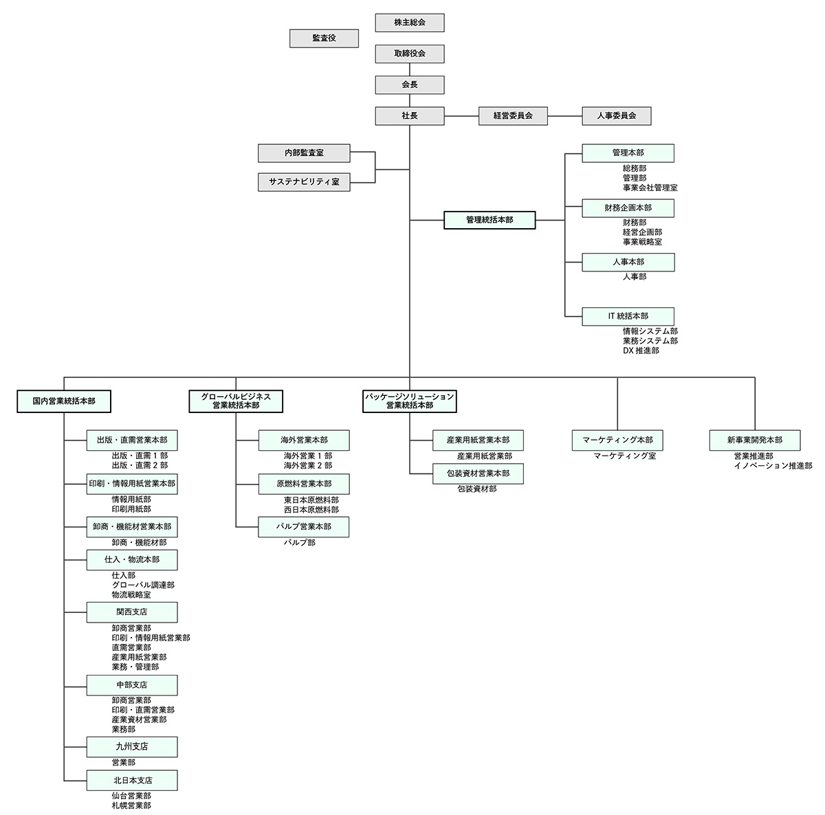
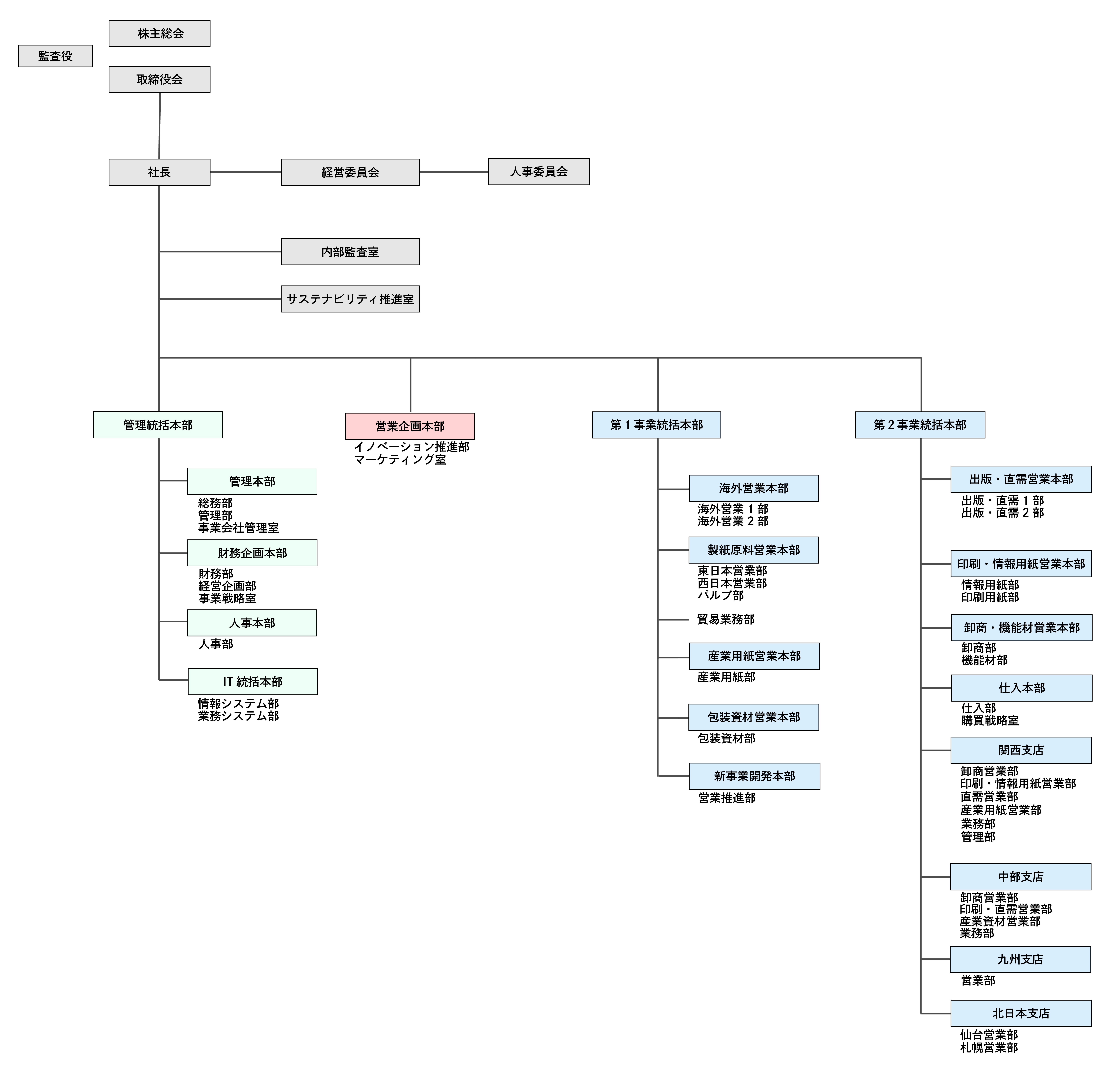
  4. 組織図
組織図

企業情報

サブ-ナビゲーション
  • 国際紙パルプ商事とは?
  • 社長メッセージ
  • KPP GROUP WAY
  • KPPグループ憲章
  • 会社概要
  • 沿革
  • ->組織図
  • 役員一覧
  • 本社・支社・関連施設
  • 会社案内

組織図

企業情報

国際紙パルプ商事とは?

社長メッセージ

KPP GROUP WAY

理念・ビジョン

KPPグループ憲章

会社概要

沿革

組織図

役員一覧

本社・支社・関連施設

主要関係会社

会社案内

古物営業法に基づく表示

事業紹介

紙関連素材の販売

ソリューション

 

GREEN KPP

Green Biz Project

Green Products

C.W.ニコル氏基調講演

展示会での取組み

 

サステナビリティ

サステナビリティマネジメント

マテリアリティ 

環境への取り組み

社会への取り組み 

CSRレポート 

IR情報

経営方針

財務・業績

IRライブラリ

株式情報

IRカレンダー

IRお問い合わせ

電子公告

免責事項

採用情報

仕事紹介

社員紹介

数字で見る

新卒採用情報

キャリア採用情報

ジョブリターン制度

Copyright (C) 2016 by KPPC co.,ltd.
All Rights Reserved.